【政策解读】亚马逊优惠券提报新规定,影响你促销活动的五大要点
2024年11年18日
日前,亚马逊对优惠券提报政策进行了更新,小编为卖家朋友们整理了该政策详解并提供实操案例和常见问答,以此帮助卖家更好地了解政策,有助于把握年末旺季的流量,抓住每一个提升销量的机会。

此次更新落实后,目前优惠券提报要求如下:
01 提报基本要求
资格条件
专业卖家,且卖家反馈评级>=3.5
当拥有1-4条评论时,商品评分>=2.5星
当拥有5条及以上评论时,商品评分>=3星
同时,也允许商品处于0评论状态
折扣要求
北美站 & 英国站 & 法国站 & 德国站 & 西班牙站 & 荷兰站 & 比利时站 & 瑞典站 & 波兰站 & 意大利站 & 土耳其站 & 日本站:比现价至少优惠5%-50%
配送方式
获得购物车即可使用,FBA、自配送均可
收费标准
每笔成功兑换的优惠券将被收取手续费:
北美站:0.6美元/0.6加元
英国站:0.45英镑
德国站 & 法国站:0.5欧元
土耳其站 & 荷兰站 & 瑞典站 & 波兰站 & 比利时站 & 西班牙站 & 意大利站:免费
*具体收费请以各站点实际情况为准
02 提报ASIN价格符合以下条件
新品及评价超过4.0星(至少有5条评论)的ASIN除外
ASIN需要有历史价格 (Was Price)*
ASIN的当前价格(Current Price)至多比历史价格(Was Price)高30%
折扣后的价格(当前价格减去优惠券折扣价格)至少比ASIN的历史价格(Was Price)低5%
法国站卖家请注意!
法国站提报优惠券的ASIN价格要求如下(新品及评价超过4.0星(至少有5条评论)的ASIN除外):
ASIN需要有近期最低价(Lowest Recent Price)
ASIN的当前价格(Current price)至多比近期最低价(过去30天内最低价)高30%
折扣后的价格(当前价格减去优惠券折扣价格)必须至少比ASIN的近期最低价(过去30天内最低价)低2%

作为一款使用门槛较低、预算投入可控的亚马逊促销工具,优惠券(Coupons)能够助力卖家增加商品流量、精准高效触达客群,甚至刺激购买、提升销量。优惠券的通常运行时间可设置为1-90天,今年的亚马逊黑五网一活动历时较长,适合设置覆盖活动时间段的优惠券,让您的商品曝光度拉满!
旺季提报优惠券的优势
1.增加曝光:设置了优惠券的商品均有特别的促销标志,能够提升商品的可见度
2.促进转化:优惠券为消费者提供了直接的折扣,能有效刺激购买决策,提高转化率
3.精准触达:能够针对不同类型的客群制定优惠券,有助于增加新客下单率和老客回头率,一定程度上帮助提升品牌知名度
卖家通过卖家平台,2步就可便捷设置优惠券
01 访问优惠券页面
路径:卖家平台 > 广告 > 优惠券 > 创建新的优惠券(或批量创建)
02 创建优惠券
选择您的产品 > 选择开始和结束日期 > 确定优惠券数量 > 设置折扣 > 提交
*注意:若您参加黑五网一,建议优惠券开始和结束日期覆盖黑五网一活动时间段

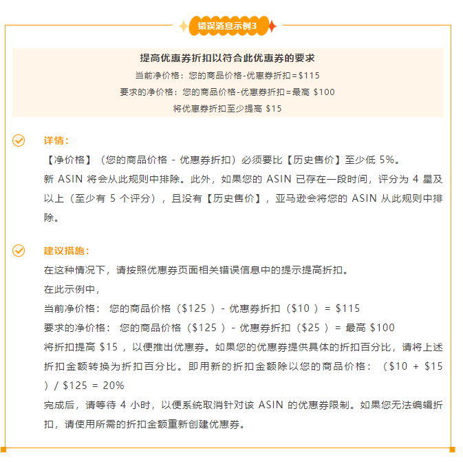
今年亚马逊优惠券新政出炉,有些卖家由于对新政不熟悉,导致优惠券提报报错,下面整理一些常见的报错信息,以及建议的处理措施。




*注意:如果您的 ASIN 存在正在运行的【促销价格】,请在上述情况下使用【促销价格】而不是【您的商品价格】。上述规则适用于【促销价格】或【您的商品价格】(以您的 ASIN 当前正在使用的价格为准)。

01.什么样的商品可提报优惠券?
各阶段卖家的可售ASIN,均可进行优惠券提报。但需注意:
具体提报结果以卖家平台的优惠券控制面板 (Coupon Dashboard) 显示为准
如出现优惠券提报报错,卖家需按照提示进行修改
02.单次优惠券活动建议设置多长时间?
优惠券开始时间可以选择设置3个月以内的日期,运行时间最长30天内结束,卖家可根据自己的业务需求来设置。若要参加亚马逊黑五网一活动,只需优惠券开始和结束的日期与活动时间段有重合即可。
03.我该为优惠券设置满减还是折扣?
● 当优惠金额较高时,建议使用满减的形式,使得消费者可以直截了当的看见优惠后价格
● 当针对低价商品设置优惠金额时,建议使用百分比折扣的形式,更能吸引消费者注意
04.优惠券设置有什么注意事项?
● 优惠券与其它促销活动一起使用可能会产生折上折
● 优惠券提交后经过6小时才能生效
如果某个亚马逊商品在优惠券激活后出于某种原因失去了优惠券资格(低库存、产品评分等),亚马逊会立即禁用该优惠券
● 如果您的优惠券中包含10种产品,其中有2种不符合资格,那么买家可以看到剩下的8种产品,您的优惠券依然有效
● 一旦您的优惠券被激活,允许进行的编辑仅限于延长持续时间或增加预算。如果想做任何其它更改,您需要取消现有的优惠券,然后创建新优惠券
● 如果您的优惠券创建后,完成优惠券验证和禁止显示后可能会出现延迟。在此延迟期间,被禁止显示的优惠券在亚马逊网站上仍然有效
抓住Q4旺季的机遇,为您的所有符合条件的ASIN提报优惠券,让销量飞升!祝各位卖家2024收官大卖!
(编辑:江同)
(来源: 亚马逊)
以上内容源自网络,由跨境魔方后台编辑整理汇总,其目的在于收集传播行业新闻资讯,跨境魔方不对其真实性、可靠性承担任何法律责任,如有侵权请联系删除。特此声明!
*上述文章存在营销推广内容(广告)
 线索中心,精准挖掘潜在客户
 线索中心,精准挖掘潜在客户 


















 WhatsApp企业版
 WhatsApp企业版












